Empresa
Carnes Grin
Visión General
Este caso de estudio explorará cómo Carnes Grin se enfrenta al desafío de diseñar e implementar una estrategia digital de comercialización que les permita vender sus productos de alta calidad a través de un sitio web, al tiempo que asegura una logística de distribución eficiente y garantiza la satisfacción de los clientes.
Tipo de Proyecto
Página web / E-commerce
Duración
12 Semanas - 12 sprints
Rol
UX Research / Product Designer
Herramientas
WordPress / Woocommerce / Figma
01 - Background / context
Carnes Grin, una empresa colombiana, que se ha destacado en la comercialización de cortes de carne premium con maduración dry aged, a pesar de tener una presencia sólida a través de más de 50 puntos de venta físicos en las principales ciudades de Colombia, enfrentaba un desafío considerable en el ámbito digital.
Su principal canal de ventas, los supermercados del Grupo Éxito, como Carulla y Éxito, representaban su base de operaciones, pero la falta de una plataforma de e-commerce efectiva limitaba su potencial de crecimiento en el mercado digital.
Durante mi periodo como Gerente de Ventas en Carnes Grin, se identificó una brecha clave en la estrategia de la empresa: la ausencia de una presencia efectiva en línea.
La página web existente carecía de funcionalidades de e-commerce, lo que impedia la venta directa de nuestros productos a través de la web. Sumado a lo anterior, la identidad visual y el packing de los productos no reflejaban la calidad y bondades de la marca.
Para superar estos desafíos, se decidió ejecutar un proyecto de transformación digital centrado en el diseño y desarrollo de un e-commerce desde cero.
La estrategia se basó en metodologías ágiles y en el enfoque de Design Thinking, con la finalidad de comprender a fondo las necesidades de los usuarios y diseñar una plataforma centrada en la experiencia del cliente.
Página web antigua
02 - Problema
La empresa no contaba con un sitio web que le permitiera a sus clientes realizar compras online ya que la página existente solo cumplía una función institucional además de no comunicar visualmente las bondades de la marca y sus productos.
El mayor reto seria lograr una logística de almacenamiento y distribución eficaz teniendo en consideración las dificultades que implica comercializar a través de canales digitales un producto perecedero y refrigerado.
Sumado a lo anterior la identidad visual de la marca y sus productos necesitaba ser actualizada
03 - Solución
Diseñar y desarrollar un e-commerce intuitivo y sencillo que le permita a Carnes Grin vender sus productos a través de internet y a su vez mostrar las cualidades y bondades de sus productos.
Elaborar un plan que con base en los resultados obtenidos de los sondeos realizados permita definir una estrategia para la distribución de los productos de la marca en las zonas de mayor demanda.
Realizar un Rebranding de la marca y los productos incluyendo el etiquetado, con el fin de refrescar su imagen y actualizar la línea grafica.
04 - Metas del proyecto
- Desarrollar un sitio web de e-commerce intuitivo que comunique visualmente de forma correcta las bondades de la marca y sus productos.
- Elaborar una logística de almacenamiento y distribución del producto que permita tener ventajas competitivas en cuanto a tiempos de entrega y disponibilidad geográfica de productos.
- Realizar una actualización de la identidad visual de la marca y sus productos.
05 - Enfoque y proceso de diseño
Conformamos un pequeño equipo compuesto por un diseñador gráfico, un desarrollador y un ux researcher / Product designer con el cual seguimos una metodología de trabajo basada en Design thinking process.
El mayor reto seria lograr una logística de almacenamiento y distribución eficaz para cuatro de las principales ciudades del país, teniendo en consideración las dificultades que implica comercializar a través de canales digitales un producto perecedero y refrigerado.
Empathize
06 - Análisis de la competencia
El objetivo de identificar y analizar a nuestros competidores es descubrir las debilidades y fortalezas de sus productos / servicios con el objetivo de hallar brechas en el mercado que puedan ser transformadas en ventajas competitivas.
Que hice:
- Se realizo una búsqueda en la web y redes sociales para determinar las empresas que podrían considerarse competencia directa y así poder estudiar sus variables de mercado. (Plaza, Precio, Producto y Promoción), modelo de negocio y propuesta de valor.
- Una vez identificadas las empresas del sector con presencia en la web procedí a realizar un análisis de las diferentes variables del marketing y un análisis funcional de las páginas web de la competencia.
- Variables del marketing
Precio
Se realizo estudio de precios de la competencia que junto con las demás variables del marketing ayudarian a establecer una estrategia de precios para nuestros productos.
Producto
Analizamos la forma en que la competencia estaba comercializando sus productos a través de los canales digitales con el objetivo de determinar presentaciones más populares, empaques, etiquetados etc.
Plaza
Estudiamos las logísticas y tiempos de entrega, así como los métodos de distribución más utilizados que a posteriori nos brindarían información relevante a la hora de definir nuestros métodos de entrega y políticas de distribución.
Promoción
Investigamos que canales estaba utilizando la competencia para promocionar sus productos a fin de recolectar información de utilidad a la hora establecer nuestra estrategia de marketing digital.
- Análisis funcional
Una vez identificados los sitios web de la competencia directa procedí a realizar un análisis de las características, funcionalidades y experiencia de usuario de cada uno de ellos.
Análisis de los features de la competencia
Estudio de experiencia de usuario
SWOT Analisys
07 - Investigación del usuario
La investigación de los usuarios se centra en la comprensión del comportamiento de los usuarios, así como de sus motivaciones y necesidades mediante entrevistas, técnicas de observación, análisis de tareas y otras metodologías.
También podemos decir que la investigación de los usuarios es el proceso de entender el impacto del diseño en la audiencia.
Objetivo de la investigación
Comprender el comportamiento de los usuarios, sus necesidades, motivaciones y frustraciones
Método usado:
Investigación cualitativa y cuantitativa
Duración:
7 días
Análisis Cualitativo
Realizamos entrevistas uno a uno a 20 clientes frecuentes en los puntos de venta físicos de las principales ciudades del país, con el objetivo de determinar patrones en el comportamiento de compra de nuestros clientes y así determinar que los motiva y cuáles son sus principales retos. Estas son algunas de las preguntas que realizamos;
Q1. ¿Cuál es tu profesión?
Q2. ¿Cuál es tu edad?
Q3. ¿A que estrato perteneces?
Q4. ¿Qué sueles hacer durante la semana?
Q5. ¿Podrías describir un fin de semana ideal para ti?
Q6. ¿Qué es lo que más te preocupa a la hora de comprar carne?
Q7. ¿Con que frecuencia compras carne?
Q8. ¿Qué plataforma utilizas a la hora de hacer pedidos online?
Q9. ¿Qué es lo que más te gusta de esa plataforma?
Q10. ¿Hay algo que no te guste de esa plataforma?
Q11. ¿Le agregarías alguna función especial a esa plataforma?
Q12. ¿Cuál es el tiempo de entrega promedio de tus pedidos online?
Q13. ¿Tomas en cuenta la sostenibilidad de los productos al comprar?
Q14. ¿Cuáles son las redes sociales que más usas?
Ideas clave obtenidas de las entrevistas:
- El rango de edad promedio de nuestros clientes es de 45 años en los hombres y 40 en las mujeres.
- La mayoría de los clientes pertenecen a los estratos 4,5 y 6
- Los clientes visitan las tiendas para comprar carne por lo menos una vez por semana.
- Los clientes generalmente se reúnen los fines de semana y en ocasiones especiales para hacer asados.
- La plataforma más utilizada para comprar alimentos online es Rappi seguida de Carulla online y éxito online.
- Lo que más aprecian de Rappi es que están todas las marcas conocidas y entregan las ordenes 4 horas después de realizar el pedido.
Análisis Cuantitativo
Tomamos información de las ventas realizadas en los más de 50 puntos de venta a nivel nacional que nos permitieron obtener patrones de compra que ya estaban manifestando nuestros clientes cuando visitaban las tiendas, esta información serviría para enmarcar adecuadamente el problema y dar respuesta a las siguientes interrogantes;
Q1. ¿Cual es la distribución de géneros de nuestros clientes?
Q2. ¿En qué ciudades deberíamos habilitar nuestra tienda online?
Q3. ¿Cuáles son los productos preferidos por nuestros clientes?
Q4. ¿Cuáles son las temporadas de alto consumo?
Datos obtenidos de nuestros puntos de venta
DEFINE
08 - Affinity Map
En su esencia, el Affinity Map es una herramienta de síntesis colaborativa que nos ha permitido organizar y agrupar la abundante información cualitativa recopilada a través de entrevistas, encuestas y observaciones de usuarios,
esta metodología nos posibilita identificar patrones, temas clave y lecciones aprendidas que, de otra manera, podrían quedar dispersas entre diversas fuentes de datos.
En el contexto de nuestra Investigación el Affinity Map se convierte en una brújula estratégica, orientándonos hacia una comprensión profunda de los comportamientos, motivaciones y puntos de fricción de nuestros usuarios. Revela la compleja red de experiencias de usuario, destacando preferencias específicas de cortes, inquietudes sobre el origen y calidad de la carne, y expectativas en el proceso de compra en línea.
09 - User Personas
Tomamos información de las ventas realizadas en los más de 50 puntos de venta a nivel nacional que nos permitieron obtener patrones de compra que ya estaban manifestando nuestros clientes cuando visitaban las tiendas, esta información serviría para enmarcar adecuadamente el problema y dar respuesta a las siguientes interrogantes;
10 - Customer Journey Map
El User Journey es un relato dinámico que nos permite mapear las diversas etapas que los usuarios atraviesan al descubrir, explorar y, finalmente, realizar compras en nuestra plataforma. Esta exploración integral arroja luz sobre los múltiples puntos de contacto y las emociones que los usuarios experimentan a lo largo de su interacción, ofreciendo percepciones valiosas sobre sus motivaciones, desafíos y momentos de satisfacción.
En el contexto de nuestra investigación, el User Journey actúa como un guía esencial, señalando los momentos cruciales donde las expectativas del usuario convergen o divergen con el diseño y la funcionalidad de la plataforma. Sirve como un mapa que nos orienta hacia la optimización de cada punto de contacto, asegurando una experiencia de usuario coherente, placentera y, sobre todo, orientada a la conversión.
Ideate
11 - How Might We
11 - Arquitectura de Informacion
Este concepto implica la organización y diseño deliberado de la información en nuestra plataforma, garantizando que los usuarios encuentren de manera eficiente lo que buscan y disfruten de una experiencia de navegación intuitiva, la Arquitectura de la Información no solo se trata de la disposición visual de elementos en la interfaz, sino también de cómo se categorizan, etiquetan y presentan los contenidos.
En este contexto específico, se convierte en un factor crítico para guiar a los usuarios a través de la vasta gama de opciones de cortes premium, proporcionando una estructura clara que facilite la toma de decisiones informada. Esta metodología se revela como una brújula esencial para nuestros usuarios, ayudándolos a navegar sin esfuerzo a través de los diferentes cortes, ofertas especiales, y detalles sobre la calidad y origen de la carne.
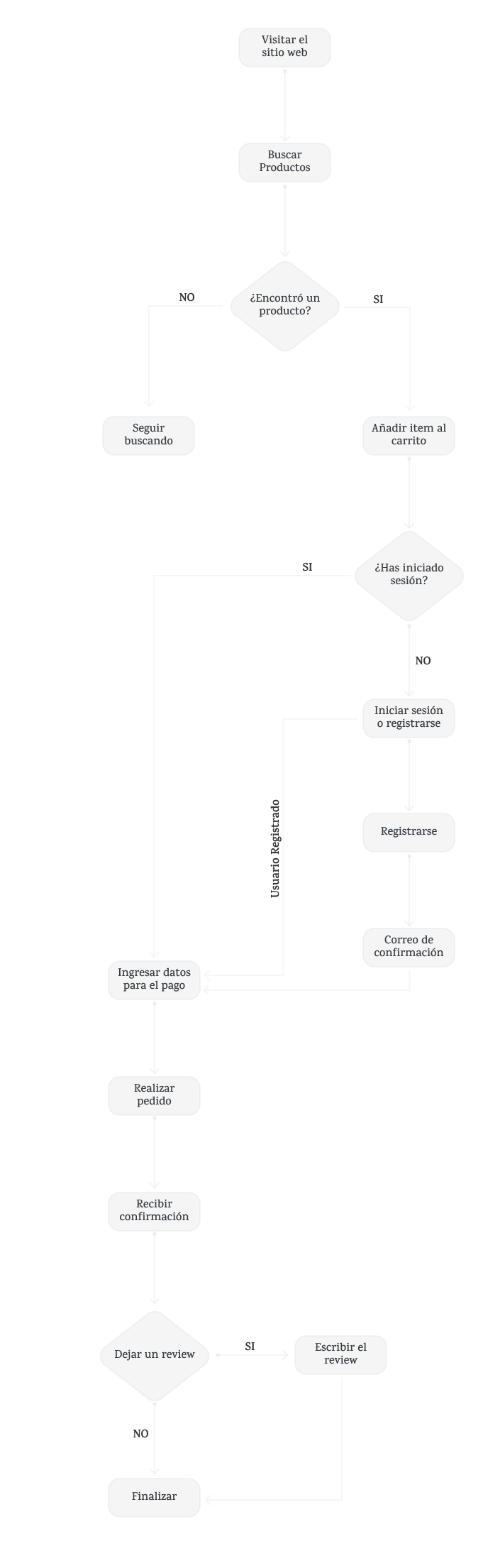
12 - User Flow
Apoyándome en la arquitectura de la información definida en la etapa previa, diseñé wireframes de baja fidelidad para cada pantalla requerida para ilustrar el recorrido del usuario.
Estos bocetos de baja fidelidad nos brindan la oportunidad de experimentar con ideas de manera rápida y rentable, permitiéndonos así validar nuestras suposiciones y optimizar nuestras propuestas de solución.
DESIGN
13 - Desktop lo-fi wireframes
Apoyándome en la arquitectura de la información definida en la etapa previa, diseñé wireframes de baja fidelidad para cada pantalla requerida para ilustrar el recorrido del usuario.
Estos bocetos de baja fidelidad nos brindan la oportunidad de experimentar con ideas de manera rápida y rentable, permitiéndonos así validar nuestras suposiciones y optimizar nuestras propuestas de solución.
14 - Mobile lo-fi wireframes
15 - Prototipo
16 - Diseño Visual
Logo
Colores
Tipografía
Desktop Design
Mobile Design
17 - Logros y Conclusiones
- Desarrollo de E-commerce
Con éxito, lanzamos un e-commerce exclusivo para Carnes Grin, brindando a nuestros clientes la posibilidad de adquirir nuestros productos premium a través de nuestra nueva página web.
"Esta plataforma digital ha sido clave para mejorar la experiencia de compra y expandir nuestro alcance
Durante el 2021 la empresa vendió más de diez dólares (10.000 USD) solo en la página web.
La empresa tuvo ventas por más de un millón de dólares sumando todos sus canales digitales y físicos durante el 2021, rompiendo récord en ventas y beneficios
- Actualización Visual de la Marca
Implementamos una actualización visual completa de la marca, que incluyó el rediseño del etiquetado y el empaque de nuestros productos.
Este cambio no solo refrescó la imagen de Carnes Grin, sino que también mejoró la experiencia del cliente al alinear la estética de la marca con los valores de calidad y confianza que representamos.
"Este cambio no solo refrescó la imagen de Carnes Grin, sino que también mejoró la experiencia del cliente al alinear la estética de la marca con los valores de calidad y confianza que representamos"
- Apertura de canales de ventas digitales
Establecimos múltiples canales de ventas digitales, incluyendo WhatsApp, Rappi, y las páginas web de Éxito y Carulla.
Esta estrategia multicanal nos permitió conectar con los clientes en sus plataformas preferidas, aumentando así la visibilidad y accesibilidad de nuestros productos.
Galería